省政府办公厅关于印发江苏省职业技能提升行动实施方案(2019-2021年)的通知
时间:2020-09-29 浏览次数: 来源: 字号:[ 大 中 小 ]
各设区市人民政府,省各委办厅局,省各直属单位:
《江苏省职业技能提升行动实施方案(2019-2021年)》已经省人民政府同意,现印发给你们,请认真组织实施。
江苏省人民政府办公厅
2019年8月28日
(此件公开发布)
江苏省职业技能提升行动实施方案(2019—2021年)
为贯彻落实《国务院办公厅关于印发职业技能提升行动方案 (2019-2021年)》(国办发〔2019〕24号)要求,组织开展我省职业技能提升行动,制定本实施方案。
一、总体要求
以习近平新时代中国特色社会主义思想为指导,全面贯彻党的十九大和十九届二中、三中全会精神,落实省委、省政府工作部署,把职业技能培训作为保持就业稳定、缓解结构性就业矛盾的关键举措,作为经济转型升级和高质量发展的重要支撑,大规模开展职业技能培训。2019年至2021年,共开展各类补贴性职业技能培训450万人次以上,其中2019年培训195万人次以上。到2021年底,全省技能劳动者占就业人员总量的比例达到28%以上,高技能人才占技能劳动者的比例达到32%以上。
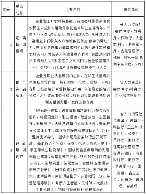
(一)突出培训重点。本轮大规模职业技能培训主要针对以下群体:企业职工;农村转移就业劳动者特别是新生代农民工、城乡未继续升学初高中毕业生等青年、下岗失业人员、退役军人、就业困难人员(含残疾人)、建档立卡低收入农户和城乡低保对象中的劳动力、有创业意愿和培训需求的劳动者、职业农民和农村实用人才带头人等就业重点群体;贫困地区的贫困劳动力、贫困家庭子女和贫困村创业致富带头人;高危行业领域从业人员和各类特种作业人员。
(二)明确实施载体。企业是职业技能培训的主体,在职工技能培训中发挥主导作用。职业院校(含技工院校,下同)在职业技能培训中发挥基础作用。依法设立的培训机构、人力资源服务机构、行业组织是职业技能培训的重要力量,发挥支持作用。
(三)创新培训内容。加强职业技能、职业素质和求职能力等综合性培训,将爱国意识、职业道德、职业规范、工匠精神、质量意识、法律意识和相关法律法规、安全环保和健康卫生、就业指导等内容贯穿培训全过程。坚持需求导向,围绕市场急需紧缺职业开展家政、养老服务、托幼、保安、电商、汽修、电工、手工等就业技能培训;围绕我省重点培育的先进制造业集群、战略性新兴产业、现代服务业以及循环农业、智慧农业、智能建筑、智慧城市建设开展新产业培训;围绕促进创业开展创业意识教育、创业素质培养、创业项目指导、开业指导、企业经营管理等培训;开展人工智能、云计算、大数据、工业机器人、物联网等新职业新技能培训。
二、重点举措
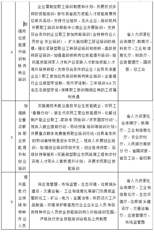
(四)加强岗位技能提升培训和转岗转业培训。企业需制定职工培训制度和计划,开展形式多样的技能培训,参与我省百万技能人才技能竞赛岗位练兵活动。支持行业组织、龙头企业、培训机构开展职工培训并帮助中小微企业开展培训。支持符合条件的企业职工参加岗前培训(含特种作业人员安全作业培训),扩大面向职工获证培训的规模,强化紧缺型职业工种获证培训和技师、高级技师获证培训。加强高级技师岗位技能提升培训,组织高技能领军人才和产业紧缺人才参加技能人才海外培养研修。支持符合条件的企业(含劳务派遣企业)职工参加在岗培训和转岗转业培训。全面推行企业新型学徒制、现代学徒制,三年培训6.6 万名左右新型学徒。保障职工参训期间应有的工资福利待遇。
(五)加强就业重点群体职业技能提升和创业培训。实施离校未就业高校毕业生技能就业、农民工“春潮行动”、新生代农民工职业技能提升、化解过剩产能企业职工、家政专项培训、“求学圆梦行动”、残疾人就业援助行动、劳动预备培训等培训计划。开展重点群体免费接受职业培训行动。对具备条件的劳动者特别是返乡农民工、残疾人开展创业培训,加强创业培训项目开发、创业担保贷款、后续扶持等服务。实施新型职业农民培育工程和 农村实用人才带头人素质提升计划,开展农民职业技能培训。
(六)提升高危行业领域和特种作业人员安全技能。将应急管理、市场监管、生态环境、住房城乡建设、交通运输、工业和信息化等部门负责或监管的化工、矿山、电力、金属冶炼、炸药及火工产品制造、环境保护等高危行业企业从业人员和各类特种作业人员安全技能培训纳入补贴培训范围,严格执行安全技能培训合格后上岗制度。
(七)发挥企业培训主体作用。支持企业设立职工培训中心,并将符合条件的优先列入高技能人才培训基地建设范围。鼓励企业与职业院校共建实训中心、教学工厂,建设一批产教融合型企业并按国家规定享受相关税费优惠政策。支持企业设立高技能人才培训基地、专项公共实训基地以及劳模创新工作室和技能大师工作室,企业可通过职工教育经费提供资金支持,政府按规定加 大补助力度。企业举办或参与举办职业院校的,县(市、区)人民政府根据全日制学制教育毕业生就业人数、培训实训人数给予适当补助。
(八)扩大职业院校培训规模。支持职业院校大力开展补贴性技能培训。启动“学历证书+若干职业技能等级证书”制度试点工作。职业院校技能培训工作量可按培训实际课时量同比折算成全日制学生培养工作量。各地可将职业院校开展技能培训所得收入的一定比例纳入学校公用经费,作为绩效工资来源。在核定职业院校绩效工资总量时,向额外承担职业技能培训工作的单位倾斜,可根据学校额外承担技能培训的任务和质量适当增核绩效 工资总量;学校在内部分配时,应按照多劳多得的原则向承担技 能培训工作的一线教师倾斜,保障其合理待遇。
(九)支持社会培训和评价机构开展培训和评价工作。大力发展社会培训和评价机构,将符合条件的纳入政府发布的培训和评价机构目录范围。省人力资源社会保障部门定期发布紧缺型职业工种目录,面向全省开展技能培训的培训机构(含职业院校、国家级省级残疾人职业培训基地)、人力资源服务机构、龙头企业、行业组织目录和技能评价机构目录。各设区市人力资源社会保障部门根据本地实际相应发布政府补贴职业工种、培训机构等目录。支持培训和评价机构建立同业交流平台。民办职业培训和评价机构在政府购买服务、校企合作、实训基地建设等方面与公办同类机构享受同等待遇。
(十)加强培训基础能力建设。各地要根据实际对承担政府补贴培训较多、质效较好的企业、院校和培训机构的实训设施设备升级改造予以支持。支持建设产教融合实训基地和公共实训基地。支持高危企业集中的地区建设安全生产和技能实训基地,将符合条件的纳入省级高技能人才专项公共实训基地建设范围。支持企业、院校和培训机构建设家庭服务职业培训基地。支持国家级、省级残疾人职业培训基地建设,鼓励开发残疾人适宜的培训项目。推进职业技能培训资源共建共享。推进职业训练院建设,支持其增加培训工种(项目)。推广“工学一体化”“职业培训包”“互联网+”等先进培训方式。规划建设集培训网上学习、信息录入、信息查询和监管、信息统计以及培训补贴申领等功能于一体的全省职业技能培训公共服务平台和网络学习平台,完善实名制管理功能,逐步将全省补贴性技能培训项目全部纳入系统管理。鼓励劳动者在线学习,建立劳动者技能培训电子档案和学分累计制度,学员在线学习课时可按比例计入培训总课时。加强培训师资建设和企业培训师培养。职业院校和培训机构实行专兼 职教师制度,可按规定自主招聘企业技能人才任教。
(十一)做好技能扶贫工作。扎实开展建档立卡低收入农户和城乡低保对象中的劳动力免费就业技能培训、经济薄弱村创致富带头人培训。在东西部扶贫协作框架下,支持我省职业院校面向中西部贫困地区开展职业教育、职业技能培训帮扶和贫困村创业致富带头人培训,招收贫困家庭学生并按规定落实补助政策。
三、政策激励
(十二)加大资金支持力度。将一定比例的就业补助资金、地方人才经费和行业产业发展经费中用于职业技能培训的资金,以及从失业保险基金结余中拿出的87.7亿元,用于职业技能提升行动。各地要统筹使用各类资金,保障职业技能提升各项政策落实。各地要以2018年底失业保险基金滚存结余为基数,按照20%的比例足额计提职业技能提升行动资金。省级调剂金结余将同比例计提资金,支持各地开展职业技能提升行动。用于职业技能提升行动的失业保险基金结余在社会保障基金财政专户中单独建立“职业技能提升行动专账”,实现分账核算、专款专用。企业按规定足额提取和使用职工教育经费,其中60%以上用于一线职工培训,可用于企业“师带徒”津贴补助。按规定凡正常支付职工工资的企业,稳岗返还资金主要用于职工技能培训等支出。推动企业提取职工教育经费开展自主培训与享受政策开展补贴性 培训的有机衔接。各地可安排经费,对培训教材和培训包开发、复合型培训项目开发、师资培训、教学改革以及职业技能竞赛等基础工作给予支持,对培训组织动员工作进行奖补。
(十三)落实培训补贴政策。将建档立卡低收入农户和城乡低保对象中的劳动力、下岗人员纳入重点群体免费接受职业技能培训。对建档立卡低收入农户和城乡低保对象中的劳动力、就业困难人员、零就业家庭成员、农村未继续升学初高中毕业生和城市低保家庭学员,在培训期间按规定通过就业补助资金给予生活费补贴。按规定对符合条件的高校毕业生给予培训补贴。符合条 件的企业职工参加岗前培训、安全技能培训、转岗转业培训、新型学徒制培训或初级工、中级工、高级工、技师、高级技师培训,按规定给予职业培训补贴或参保职工技能提升补贴。企业、农民专业合作社和扶贫车间等生产经营主体吸纳贫困劳动力、我省建档立卡低收入农户和城乡低保对象中的劳动力就业并开展以工代训的,以及参保企业吸纳就业困难人员、零就业家庭成员就业并开展以工代训的,给予一定期限的职业培训补贴,最长不超过 6个月。
(十四)调整完善培训补贴政策。符合条件的劳动者在户籍地、常住地、求职就业地参加培训后取得证书(职业资格证书、职业技能等级证书、专项职业能力证书、特种作业操作证书、培训合格证书等)的,按规定给予职业培训补贴,原则上每人每年可享受不超过3次,但同一职业同一等级不可重复享受。将确有培训需求、不具有按月领取养老金资格的人员纳入补贴政策范围。设区市可在国家和省规定的原则和补贴范围内,结合本地实际,确定符合享受政策的企业职工条件和职业培训补贴标准。对贫困和重度残疾人的培训范围可以延伸至其直系亲属,待遇等同于残疾人本人参加培训。县级以上人民政府可对有关部门各类培训资金和项目进行整合。对企业开展培训或者培训机构开展项目 制培训的,可先行拨付不高于50%的培训补贴资金。鼓励各地对 建档立卡低收入农户劳动力、去产能企业失业人员、退役军人、残疾人和乡土人才等群体开展项目制培训。
(十五)加强资金监督管理。省级每年对各地职业技能提升行动计划执行和资金使用情况进行督查,同时委托第三方机构开展专项审计和绩效评价。各地要落实属地监管责任,加强廉政风险防控,规范资金管理,公开资金使用情况,主动接受社会监督。对挪用、占用、截留培训资金和以虚假培训等套取、骗取资金的,依法依纪严肃处理。落实容错纠错机制要求,突出正向激励,保护培训工作中干事担当的积极性。
四、保障机制
(十六)加强组织领导。发挥省就业工作领导小组职能作用,健全职业技能提升行动工作协调机制,形成省级统筹、部门参与、市县实施的工作格局。省人力资源社会保障厅牵头负责政策制定、标准开发、资源整合、培训机构管理、质量监管、舆论宣传等职责,制定年度工作计划,分解培训工作任务,抓好督促落实。各相关部门和单位加强沟通和信息共享,采取定期会商、联合行动等方式,协调解决职业技能培训工作中的矛盾问题。
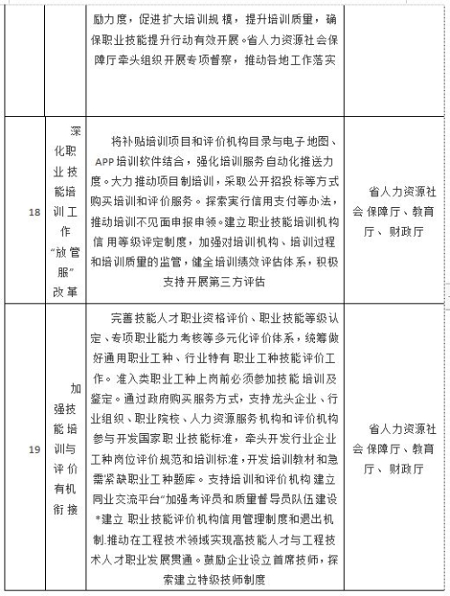
(十七)落实任务分工。各地要把职业技能提升行动作为重要民生工程,切实承担主体责任,强化组织领导,明确任务目标, 制定出台具体贯彻落实举措,建立工作情况季报、年报制度和重大情况专报制度。支持各地将财政补助资金与培训工作绩效挂钩,加大激励力度,促进扩大培训规模,提升培训质量,确保职业技能提升行动有效开展。省人力资源社会保障厅牵头组织开展专项督察,推动各地工作落实。
(十八)深化职业技能培训工作“放管服”改革。将补贴培训项目和评价机构目录与电子地图、APP培训软件结合,强化培训服务自动化推送力度。大力推动项目制培训,采取公开招投标等方式购买培训和评价服务。探索实行信用支付等办法,推动培训不见面申报申领。建立职业技能培训机构信用等级评定制度,加强对培训机构、培训过程和培训质量的监管,健全培训绩效评估体系,积极支持开展第三方评估。
(十九)加强技能培训与评价有机衔接。完善技能人才职业资格评价、职业技能等级认定、专项职业能力考核等多元化评价体系,统筹做好通用职业工种、行业特有职业工种技能评价工作。准入类职业工种上岗前必须参加技能培训及鉴定。通过政府购买服务方式,支持龙头企业、行业组织、职业院校、人力资源服务机构和评价机构参与开发国家职业技能标准,牵头开发行业企业工种岗位评价规范和培训标准,开发培训教材和急需紧缺职业工种题库。支持培训和评价机构建立同业交流平台。加强考评员和质量督导员队伍建设。建立职业技能评价机构信用管理制度和退出机制。推动在工程技术领域实现高技能人才与工程技术人才职业发展贯通。鼓励企业设立首席技师,探索建立特级技师制度。
(二十)加强政策解读和舆论宣传。各地各有关部门要通过 多种渠道和方式开展政策宣传和解读,帮助企业、培训机构和劳动者了解、用好政策。大力弘扬劳模精神和工匠精神,加强技能人才激励表彰和典型事迹宣传,营造技能成才良好环境。
附件:重点任务分工表
附件
重点任务分工表
本篇文章共有1页 当前为第 1 页
关闭窗口
